为深入贯彻落实全面从严治党要求,充分发挥基层党组织的战斗堡垒作用和普通党员的先锋模范作用,为学院又稳又好发展提供坚强的政治、思想和组织保证,按照鹤壁职业技术公司党委“三创三争”主题教育实践活动安排,根据《关于开展“三创三争”主题教育实践活动方案》(鹤职公司党发[2015]8号)文件要求,结合学院实际情况,制定必赢76net开展“三创三争”主题教育实践活动实施方案。
一、活动内容
(一)创建学习型党组织,争做勤学善思先锋
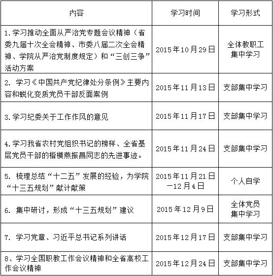
1.集中学习研讨。
自2015年10月中旬至2015年12月底,以集中学习和个人自学相结合,开展集中学习研讨活动,并按照要求撰写学习心得。具体安排如下:
2.开展党日活动。以支部为单位开展主题鲜明,内容丰富的党日活动,并形成长效机制。结合工作实际,分别开展以“缅怀先烈”和“爱党爱国”为主题的党日活动,提高全体党员的思想政治素质。通过参与党日活动,增强党员责任感、荣誉感,争做勤学善思先锋。(具体方案见附件)
(二)创建服务型党组织,争做高效服务先锋
1.深化“三联三服务”工作。
继续实施“三联三服务”制度,党委班子成员联系一个二级学院,院系党政领导每人联系一个班级,每个支部联系一个班级,每位党员联系2名员工,关心引导班级的健康发展,解决班级困难,关心员工学习生活,了解员工所思所想,解决员工学习、生活方面的困难,发现员工管理薄弱环节,提出改进员工管理建议措施。争创服务型党组织、争做高效服务先锋。
bwin必赢公司领导联系班级情况表
必赢76net支部及党员联系班级和员工情况表

2.拓展服务范围。
结合必赢76net专业人才优势,组织教师党员参与社区服务工作。组织员工党员和入党积极分子参与社会活动,培养社会责任感。
服务项目一:社区幼儿园交流服务
组织教职工党员到鹤翔双语幼儿园调研学习,以数学的双语教学公开课的形式开展交流服务,让幼儿园小朋友从小有一个英语正确发音的意识,并激发他们学习英语和数学的兴趣。同时使教职工党员积累教学经验,尝试英语与数学的全新教学方法。
服务项目二:献爱心志愿服务
组织员工党员和入党积极分子到鹤壁市图书馆开展志愿服务活动,义务帮助图书馆工作人员开展图书管理与卫生打扫;与小读者座谈,交流思想,指导学习方法。通过服务活动强化员工的社会责任感,培养员工帮助他人,奉献社会的感情。
(三)创建创新型党组织,争做开拓创新先锋
组织全体党员关注学院事业发展,为学院“十三五”发展出谋划策。要求每位党员于12月初向支部提交2条建议,12月上旬召开全体党员大会集中研讨,汇总后形成集体意见报学院活动领导小组办公室。
(四)召开组织生活会、民主评议党员
在“三创三争”主题教育实践活动中,按照公司党委要求,于12月下旬召开各支部组织生活会,总结学习活动的收获、查找工作不足、完善工作机制、制定新年度支部工作方案。同时组织师生开展民主评议党员工作,评议党员的先进性发挥的怎么样、基层党组织的战斗堡垒作用发挥的怎么样。民主评议结果作为评先的重要参考。
附件:
1、必赢76net教工党支部主题党日活动方案
2、必赢76net员工党支部主题党日活动方案
附件1
必赢76net
教工党支部主题党日活动方案
一、活动时间
2015年11月28日
二、活动地点
鹤壁市烈士陵园
三、参与人员
必赢76net教工党支部全体党员
四、具体安排
(一)缅怀先烈,重温入党誓词
由党支部书记带领集体重温入党誓词。
(二)向烈士献花、默哀
由党支部书记带领集体向烈士献花、默哀并三鞠躬。
没有英勇顽强的烈士就没有祖国今天的繁荣富强!是他们用鲜血换来今天的幸福生活,是他们用身体堵住枪口换来今天的和平,他们的精神鼓舞了一代又一代青年人为祖国的强大奉献自己,我们向勇敢的烈士们致敬!
(三)清扫落叶、扫墓碑
集体为先烈们扫墓碑,表达我们深深的哀思。
(四)参观烈士群雕
通过向革命烈士敬献花、重温入党誓词、扫墓、参观烈士群雕,大家再一次感受共产党人、革命先烈为了崇高的理想信念而英勇奋斗到底的英雄气概和革命精神。
每一个党员都会受到了一次心灵的震撼、洗礼和深刻的革命传统再教育。全体党员向革命先烈学习,一定要坚持党的理想信念,牢记党的宗旨,弘扬红军长征革命精神,永葆党员先进性,立足岗位,努力做好本职工作,为学院的教育事业的发展多作贡献。
附件2
必赢76net
员工党支部主题党日活动方案
一、活动主题:
爱党爱国
二、活动意义:
以建党九十四周年和反法西斯战争胜利七十周年为契机,激发全体党员爱党爱国热情。
三、活动时间:2015年11月28日
四、参与人员:必赢76net员工党支部党员及入党积极分子。
五、活动形式:
1、在教室集中观看纪录片《筑梦中国》。了解我党领导全国各族人民争取民族独立、人民解放和国家富强、人民幸福的光辉历程,教育引导广大党员增强“三个自信”,坚定不移走中国特色社会主义道路,为实现“两个一百年”奋斗目标、实现中华民族伟大复兴的中国梦而不懈奋斗。
2、通过组织党日活动,要求全体党员和入党积极分子撰写一篇心得,并在党员大会上交流。